應急管理部關于印發《消防技術服務機構從業條
文章出處:http://www.doremido.com.cn/責任編輯:消防檢測儀器設備人氣:1850發表時間:2019-09-27 07:48:36
中華人民共和國應急管理部文件
應急〔2019]88號
應急管理部關于印發
《消防技術服務機構從業條件》的通知
應急〔2019]88號
應急管理部關于印發
《消防技術服務機構從業條件》的通知
各省、自治區、直轄市應急管理廳(局)、消防救援總隊,新疆生產建設兵團應急管理局:
為深入貫徹落實中共中央辦公廳、國務院辦公廳《關于深化消執法改革的意見》,應急管理部制定了《消防技術服務機構從業條件》(以下簡稱《條件》),現印發給你們,并提出以下工作要求:
一、認真組織開展學習宣貫工作。制定《條件》是深化消防執法改革、優化營商環境的重要舉措,各級消防救援機構要切實提高思想認識,組織消防監督人員認真學習,盡快理解、掌握《條件》的各項規定和相關要求。同時,要充分利用報刊、廣播、電視、互聯網等媒體,通過多種途徑向社會廣泛宣傳《條件》,使消防技術服務機構及從業人員、社會單位和公眾充分知曉有關內容和管理要求。
二、加強對消防技術服務活動的監督管理。各級消防救援機
構應當結合日常消防監督檢查工作,對消防技術服務機構的從業條件和服務質量實施監督抽查,在開展火災事故調查時倒查消防技術服務機構責任,依法懲處不具備從業條件的機構,以及出具虛假或失實文件等違法違規行為,依據相關規定記入信用記錄,協同相關部門實施聯合懲處。
三、督促消防技術服務機構落實主體責任。要組織、指導消防技術服務機構應用全國統一的社會消防技術服務信息系統,按要求錄入和更新相關信息,落實主體責任,規范從業行為,提高服務質量。
各地在執行《條件》過程中,可結合實際制定完善消防技術服
務標準,促進提升消防技術服務質量。工作中遇到的問題請及時報部。
應急管理部
2019年8月29日
2019年8月29日
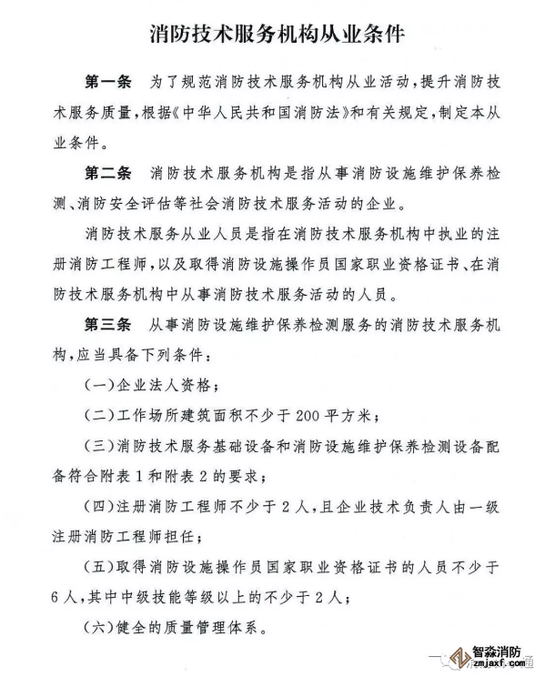
消防技術服務機構從業條件
第一條 為了規范消防技術服務機構從業活動,提升消防技術服務質量,根據《中華人民共和國消防法》和有關規定,制定本從業條件。
第二條 消防技術服務機構是指從事消防設施維護保養檢測、消防安全評估等社會消防技術服務活動的企業。
消防技術服務從業人員是指在消防技術服務機構中執業的注冊消防工程師,以及取得消防設施操作員國家職業資格證書、在消防技術服務機構中從事消防技術服務活動的人員。
第三條 從事消防設施維護保養檢測服務的消防技術服務機構,應當具備下列條件:
(一)企業法人資格;
(二)工作場所建筑面積不少于200平方米;
(三)消防技術服務基礎設備和消防設施維護保養檢測設備配備符合附表1和附表2的要求
(四)注冊消防工程師不少于2人,且企業技術負責人由一級注冊消防工程師擔任;
(五)取得消防設施操作員國家職業資格證書的人員不少于6人,其中中級技能等級以上的不少于2人;
(六)健全的質量管理體系。
第四條 從事消防安全評估服務的消防技術服務機構,應當具備下列條件:
(一)企業法人資格;
(二)工作場所建筑面積不少于100平方米;
(三)消防技術服務基礎設備和消防安全評估設備配備符合附表1和附表3的要求;
(四)注冊消防工程師不少于2人,且企業技術負責人由一級注冊消防工程師擔任;
(五)健全的消防安全評估過程控制體系。
第五條 同時從事消防設施維護保養檢測、消防安全評估的消防技術服務機構,應當具備下列條件:
(一)企業法人資格;
(二)工作場所建筑面積不少于200平方米;
(三)消防技術服務基礎設備和消防設施維護保養檢測、消防安全評估設備配備符合附表1、附表2和附表3的要求;
(四)注冊消防工程師不少于2人,且企業技術負責人由一級注冊消防工程師擔任;
(五)取得消防設施操作員國家職業資格證書的人員不少于人,其中中級技能等級以上的不少于2人;
(六)健全的質量管理和消防安全評估過程控制體系。
第六條 注冊消防工程師不得同時在2個(含本數)以上消防技術服務機構執業。在消防技術服務機構執業的注冊消防工程師,不得在其他機關、團體、企業、事業單位兼職。
第七條 消防技術服務機構承接業務,應當明確項目負責人。項目負責人應當由注冊消防工程師擔任。
第八條 消防技術服務機構應當將機構和從業人員的基本信息,以及消防技術服務項目情況錄入社會消防技術服務信息系統。
(信息公開形式:主動公開)
應急管理部辦公廳 2019年9月3日 印發
附件表 1
| 序號 | 設備名稱 | 單位 | 配備數量 | 備注 |
| 1 | 計算機 | 套 | 3 | 每套中包括光盤刻機、移動存儲器各1個 |
| 2 | 打印機 | 臺 | 1 | 激光打印機 |
| 3 | 傳真機 | 臺 | 1 | 適用普通紙 |
| 4 | 照相機 | 臺 | 3 | 不低于800萬像素 |
| 5 | 錄音錄像設備 | 個 | 2 | 用于現場記錄,記錄時間不少于10h |
| 6 | 對講機 | 對 | 2 | 通話距離不小于1000m;含防爆型一對 |
| 7 |
消防技術服務 專用車輛 |
臺 | 2 | 滿足裝載相關專業設備和開展消防技術服務要求,并設置消防技術服務機構標識 |
| 8 | 個人防護和勞動保護裝備 | 按照實際需要配備 | ||
| 注:打印機、傳真機等可配備同時滿足相應要求的一體機 | ||||
附件2
消防設施維護保養檢測設備配備要求
| 序號 | 設備名稱 | 單位 | 配備數量 | 備注 |
| 1 | 秒表 | 個 | 3 | 量程不小于15min;精度:0.1s |
| 2 | 卷尺 | 個 | 3 | 量程不小于30m;精度:1mm2個。量程不小于5m;精度:1mm;2個 |
| 3 | 游標卡尺 | 個 | 3 | 量程不小于150mm;精度:0.02mm |
| 4 | 鋼直尺 | 個 | 3 | 量程不小于50cm;精度:1mm |
| 5 | 直角尺 | 個 | 3 | 主要用于對消防軟管卷盤的檢查 |
| 6 | 電子秤 | 個 | 1 | 量程不小于30kg |
| 7 | 測力計 | 個 | 1 | 量程:50N~500N;精度:±0.5% |
| 8 | 強光手電 | 個 | 4 | 警用充電式;LED冷光源 |
| 9 | 激光測距儀 | 個 | 3 | 量程不小于50m;精度:3mm |
| 10 | 數字照度計 | 個 | 3 | 量程不小于2000LX;精度:±5% |
| 11 | 數字聲級計 | 個 | 3 | 量程:30dB~130dB;精度:1.5dB |
| 12 | 數字風速計 | 個 | 3 | 量程:0m/s~45m/s;精度:±3% |
| 13 | 數字微壓計 | 個 | 1 | 量程:0Pa~3000Pa;精度:±3%;具有清零功能,并配有檢測軟管 |
| 14 | 數字溫濕度計 | 個 | 1 | 用于環境溫濕度檢測。 |
| 15 | 超聲波流量計 | 個 | 1 | 測量管徑范圍:0mm~300mm,精度:±1% |
| 16 | 數字坡度儀 | 個 | 1 | 量程: 0°~±90°;精度:±0.1%。 |
| 17 | 垂直度測定儀 | 個 | 1 | 量程:0mm~500mm;精度:±0.2μm |
| 18 | 消火栓測壓接頭 | 套 | 3 | 壓力表量程:0MPa~1.6MPa;精度:1.6級 |
| 19 | 噴水末端試水接頭 | 套 | 3 | 壓力表量程:0MPa~0.6MPa;精度:1.6級 |
| 20 | 接地電阻測量儀 | 個 | 2 | 量程:0Ω~1000Ω;精度:±2% |
| 21 | 絕緣電阻測量儀 | 個 | 2 | 量程:1MΩ~2000MΩ;精度:±2% |
| 22 | 數字萬用表 | 個 | 3 | 可測量交直流電壓、電流、電阻、電容等 |
| 23 | 感煙探測器功能試驗器 | 個 | 3 | 檢測桿高度不小于2.5m,加配聚煙罩,內置電源線;連續工作時間不低于 2h |
| 24 | 感溫探測器功能試驗器 | 個 | 3 | 檢測桿高度不小于2.5m ,內置電源線;連續工作時間不低于2h |
| 25 | 線型光束感煙探測器濾光片 | 套 | 1 | 減光值分別為0.4dB 和 10.0dB 各一片;具備手持功能 |
| 26 | 火焰探測器功能試驗器 | 套 | 1 | 紅外線波長大于等于850nm,紫外線波長小于等于280nm。檢測桿高度不小于2.5m |
| 27 | 漏電電流檢測儀 | 個 | 1 | 量程:0A~2A;精度:0.1mA |
| 28 | 便攜式可燃氣體檢測儀 | 個 | 1 | 可檢測一氧化碳、氫氣、氨氣、液化石油氣、甲烷等可燃氣體濃度 |
| 29 | 數字壓力表 | 個 | 1 | 量程:0MPa~20MPa;精度:0.4級;具有清零功能 |
| 30 | 細水霧末端試水裝置 | 套 | 1 | 壓力表量程:0MPa~20MPa;精度:0.4級 |
| 注:其它常用五金工具、電工工具等,按實際需要配備 | ||||
附件3
| 序號 | 設備名稱 | 單位 | 配備數量 | 備注 |
| 1 | 計算機 | 套 | 2 | 滿足評估業務需要 |
| 2 | 評估軟件 | 套 | 2 | 滿足評估業務需要[評估需要的軟件包括而不僅限于:人員疏散能力模擬分析軟件、煙氣流動模擬分析軟件(CFD)、結構安全計算分析軟件等] |
| 3 | 煙氣分析儀 | 臺 | 1 | 滿足評估業務需要 |
| 4 | 煙密度儀 | 臺 | 1 | 滿足評估業務需要 |
| 5 | 輻射熱通量計 | 臺 | 1 | 滿足評估業務需要 |



消防設施維護保養檢測設備配備
消防設施維護保養檢測設備配備
消防設施維護保養檢測設備配備
消防安全評估設備配備要求
蘇州智淼消防主營:應急管理部發布最新消防檢測儀器設備全套配備、防雷檢測裝置,火災現場勘查箱、消防監督檢查驗收箱、消防測試煙槍、試水裝置、建筑消防設施檢測箱、電氣防火檢測設備等,消防檢測設備網址:http://www.doremido.com.cn/;電話:18910580194(何經理)
上一篇:應急管理部發布消防設施維護保養檢測設備配備??|??下一篇:真偽消防器材如何辨別 消防專家來支招
此文關鍵字:應急管理部關于印發《消防技術服務機構從業條
推薦文章
- 室內消火栓、室外消火栓的保護距離是直線距離還是行走距離
- 14個強制性國家標準發布!覆蓋消防管理、火災探測報警、消防器具配件、防火涂料等重點領域
- 氣體啟動氣瓶的檢驗依據
- 自動噴水滅火系統工程消防施工質量驗收標準
- 甲類倉庫是否可以設置二層平臺?
- 自然排煙窗一定要形成對流才可以嗎
- 智淼新款一體式二合一煙溫試驗器及紅紫外火焰探測器功能試驗器
- 智淼新款一體式二合一煙溫試驗器及紅紫外火焰探測器功能試驗器
- 熱氣溶膠預制滅火系統不應設置在人員密集場所
- 氣體滅火管道屬于壓力管道嗎?






蘇公網安備32058102002157號